| 索引号 | G0H001-2104-2016-00001 | 信息来源 | 政府办公室 |
| 所属栏目 | 政府信息公开指南 | 公开日期 | 2016-01-08 |
根据《中华人民共和国政府信息公开条例》(国务院令第492号)规定,为了更好地为公民、法人或其他组织提供政府信息公开服务,制定本指南。本指南将依据法律、法规和上级部门有关要求及时予以更新。
一、工作机构
长垣县政府办公室政府信息公开办公室,具体承担长垣县政府及县政府办公室政府信息公开的日常工作,并负责受理县政府及县政府办公室层面的政府信息公开申请。受理时间为国家法定工作时间。
办公地址: 河南省长垣县人民路中段综合楼3楼
联系电话: 0373—8889559
传真号码: 0373—8889596
邮政编码: 453400
电子邮箱:cyxzwgk@163.com
二、目录编排体系
长垣县政府信息公开目录使用电子文档方式编排、记录和存储各类信息,主要含以下要素:
序号 | 索引号 | 信息内容 | 公开形式 | 公开时限 | 生成日期 | 发布机构 | 详细信息 |
1.索引号。索引号是为方便信息索取所编排的信息编码。每条信息有唯一的信息索引号。信息索引号由“地区及部门编号”、“信息分类号”、“信息生成年号”、“信息顺序编号”四组代码构成。
2.公开内容。简要描述公开信息的内容。
3.公开形式。公开形式指政府公开信息的种类,分为主动公开、依申请公开和不公开三类。
4.公开时限。公开时限指信息公开的期限。分为常年公开、及时公开、限时公开。
三、主动公开
(一)主动公开政府信息的主要内容。县政府办公室信息公开办公室负责向社会主动公开下列县政府及办公室层面的主要信息:
1.县政府领导信息
2.县政府工作机构及其主要职责
3.县政府及县政府办公室规范性文件
4.国民经济和社会发展规划,县政府年度重点工作
5.政府工作报告
6.全县经济和社会发展主要数据
7.突发性公共事件的应急预案,预警信息及应对情况
8.县政府及办公室的公告、公示
9.县政府人事任免
10.依法应公开的其他政府信息
(二)公开形式。对于主动公开的县政府及县政府办公室层面信息,本机关将主要通过以下方式主动公开。
1.365体育足球门户网站。网址为:http://www.50cqcy.com。
2.长垣县政府新闻发布会。
3.报刊、广播、电视等媒体。
4.国家、省、市有关文件规定的其他形式。
(三)公开时限。属主动公开范围的市政府信息,本机关将自该政府信息形成或变更之日起20个工作日内予以公开。法律、法规对政府信息公开的期限另有规定的,从其规定。
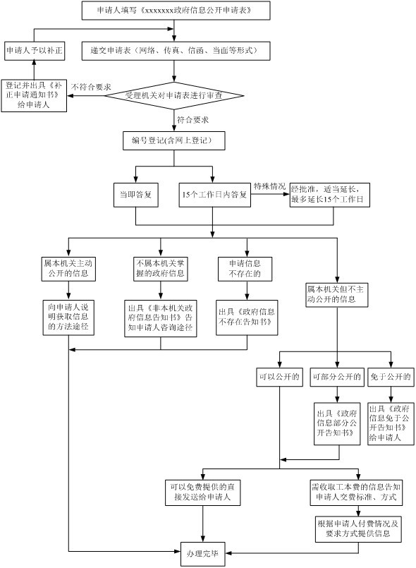
四、依申请公开
(一)提出申请
填写《长垣县政府信息公开申请表》(以下简称《申请表》,详见附件1),申请表可在受理机构处领取,也可以在365体育足球门户网站的政府信息公开专栏(http://www.50cqcy.com)上下载。具体方式有三种:
1.通过互联网提出申请。申请人可以在365体育足球门户网站的政府信息公开专栏上填写电子版《申请表》,通过网上发送即可。
2.通过函、电报、传真申请。申请人通过信函方式提出申请的,请在信封左下角注明“政府信息公开申请”的字样。申请人通过电报、传真方式提出申请的,请相应注明“政府信息公开申请”的字样。
3.当面申请。申请人可以到受理机构处,当面提出申请。
(二)申请办理
1.登记审查。受理机构在收到公民、法人或者其他组织提出的申请后,将从形式上对申请人提交的要件是否完备进行审查,对于要件不完备的申请予以退回,要求申请人补正。申请人单件申请同时提出几项独立要求的,建议申请人就不同要求分别提出申请。
2.办理答复。受理机构在收到政府信息公开申请,能够当场答复的,当场予以答复;不能当场答复的,自收到申请之日起15个工作日内予以答复;如需延长答复期限的,经政府信息公开工作机构负责人同意,告知申请人,延长答复的期限最长不超过15个工作日。
属于主动公开范围的政府信息,告知申请人可以获得该政府信息的方式和途径;
属于部分公开的政府信息,告知申请人部分公开的理由;
属于免予公开范围的,告知申请人不予公开的理由;
不属于本机关的政府信息,告知申请人该信息的掌握机关及联系方式;
申请公开的政府信息不存在的,告知申请人实际情况。
3.答复方式。按照申请人在申请书中的要求,可以提供纸质文本、电子邮件等形式的政府信息,并可以通过自行领取、信函、传真、电子邮件等方式答复。
(三)收费标准
本行政机关政府信息公开工作机构依申请提供政府信息,除可以收取检索、复制、邮寄等成本费用外,不得收取其他费用。收取检索、复制、邮寄等成本费用的标准按照有关规定执行。
五、监督保障
公民、法人或其他组织认为本行政机关未依法履行政府信息公开义务的,可以向监察机关、上级行政机关举报或通过法律途径加以解决。
附件:1.长垣县政府信息公开申请表
2.长垣县政府依申请公开政府信息流程图
附件1
长垣县政府信息公开申请表
申请人信息 | 公民 | 姓名 |
| 工作单位 |
| |||||||
证件名称 |
| 证件号码 |
| |||||||||
通信地址 |
| 邮政编码 |
| |||||||||
联系电话 |
| |||||||||||
电子邮箱 |
| |||||||||||
法人或其他组织 | 名称 |
| 组织机构代码 |
| ||||||||
营业执照信息 |
| 法人代表 |
| |||||||||
联系人姓名 |
| 联系人电话 |
| |||||||||
通信地址 |
| 邮政编码 |
| |||||||||
联系人电子邮箱 |
| 传真 |
| |||||||||
申请人签名或者盖章 |
| |||||||||||
申请时间 | 年 月 日 | |||||||||||
所需信息情况 | 所需信息 内容描述 |
| ||||||||||
是否申请减免费用 □ 申请。请提供相关证明 □ 不 | 所需信息的指定提供方式(可多选) □ 纸面 □ 电子邮件 □ 光盘 | 获取信息的方式(可多选) □ 邮寄 □ 快递 □ 电子邮件 □ 传真 □ 自行领取/当场阅读、抄录 | ||||||||||
□ 若受理机关无法按指定方式提供所需信息,也可接受其他方式 | ||||||||||||
选 填 部 分 | ||||||||||||
所需信息的编号 |
| |||||||||||
所需信息的用途 |
| |||||||||||
|
|
|
|
|
|
|
|
|
|
|
|
|
附件2
长垣县政府依申请公开政府信息流程图


